Instance Verification Kit (IVK)
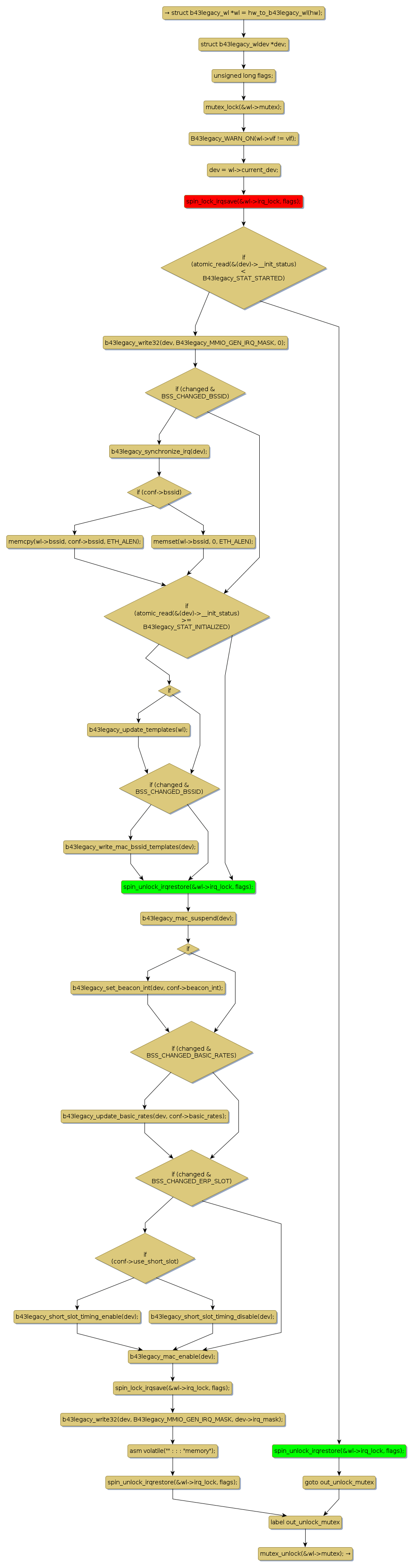
spin lock @ [80577+40+/linux-3.19-rc1/drivers/net/wireless/b43legacy/main.c]
Instance Signature: irq_lock
|
The Matching Pair Graph:
|
|
Function Name
|
Control Flow Graph (CFG)
|
Events Flow Graph (EFG)
|
Source Correspondence
|
|
b43legacy_op_bss_info_changed
|
|
|
[80087+29+/linux-3.19-rc1/drivers/net/wireless/b43legacy/main.c]
|